
Pricing information is not directly provided.
Proud of the love you're getting? Show off your AI Toolbook reviews—then invite more fans to share the love and build your credibility.
Add an AI Toolbook badge to your site—an easy way to drive followers, showcase updates, and collect reviews. It's like a mini 24/7 billboard for your AI.

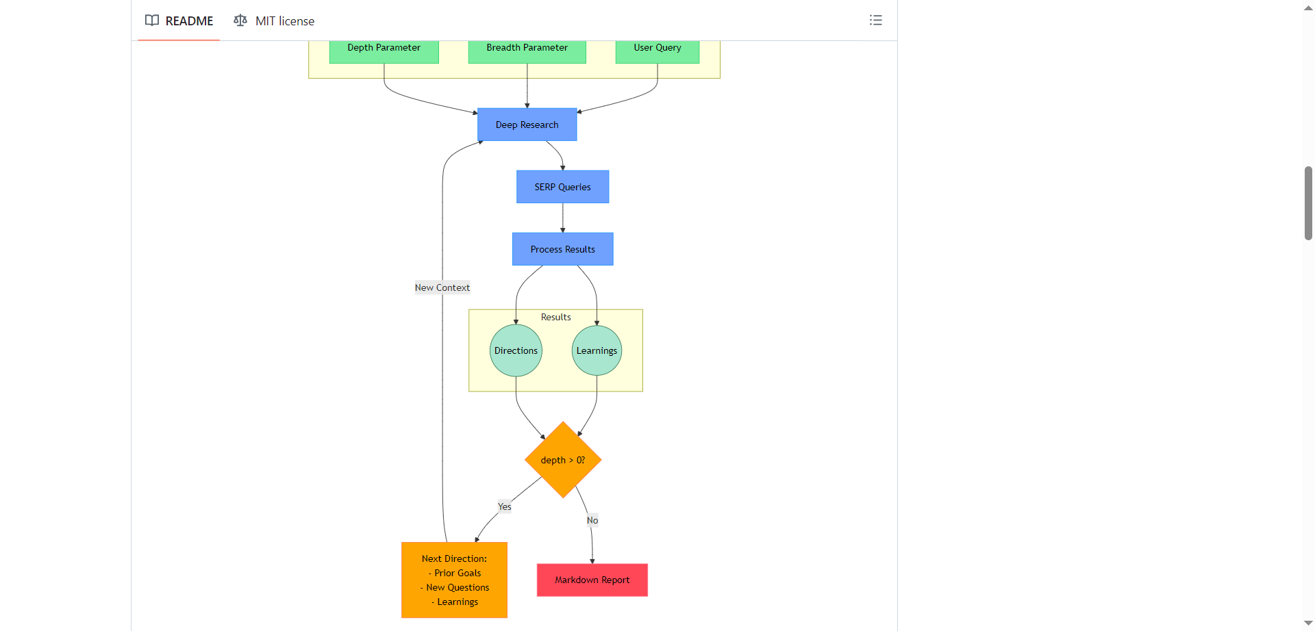
OpenDeepResearcher is an open-source Python library designed to simplify and streamline the process of conducting deep research using large language models (LLMs). It provides a user-friendly interface for researchers to efficiently explore vast datasets, generate insightful summaries, and perform complex analyses, all powered by the capabilities of LLMs.

OpenDeepResearcher is an open-source Python library designed to simplify and streamline the process of conducting deep research using large language models (LLMs). It provides a user-friendly interface for researchers to efficiently explore vast datasets, generate insightful summaries, and perform complex analyses, all powered by the capabilities of LLMs.

OpenDeepResearcher is an open-source Python library designed to simplify and streamline the process of conducting deep research using large language models (LLMs). It provides a user-friendly interface for researchers to efficiently explore vast datasets, generate insightful summaries, and perform complex analyses, all powered by the capabilities of LLMs.


Dot AI is an advanced AI-powered data assistant that enables teams to obtain instant, actionable insights from their data. By integrating seamlessly with existing analytics infrastructure, Dot allows users to ask data-related questions in natural language and receive accurate, context-aware answers in real-time.


Dot AI is an advanced AI-powered data assistant that enables teams to obtain instant, actionable insights from their data. By integrating seamlessly with existing analytics infrastructure, Dot allows users to ask data-related questions in natural language and receive accurate, context-aware answers in real-time.


Dot AI is an advanced AI-powered data assistant that enables teams to obtain instant, actionable insights from their data. By integrating seamlessly with existing analytics infrastructure, Dot allows users to ask data-related questions in natural language and receive accurate, context-aware answers in real-time.


LinkedAPI.io is a powerful platform providing access to LinkedIn's API, enabling businesses and developers to automate various LinkedIn tasks, extract valuable data, and integrate LinkedIn functionality into their applications. It simplifies the process of interacting with LinkedIn's data, removing the complexities of direct API integration.


LinkedAPI.io is a powerful platform providing access to LinkedIn's API, enabling businesses and developers to automate various LinkedIn tasks, extract valuable data, and integrate LinkedIn functionality into their applications. It simplifies the process of interacting with LinkedIn's data, removing the complexities of direct API integration.


LinkedAPI.io is a powerful platform providing access to LinkedIn's API, enabling businesses and developers to automate various LinkedIn tasks, extract valuable data, and integrate LinkedIn functionality into their applications. It simplifies the process of interacting with LinkedIn's data, removing the complexities of direct API integration.


Upword is an AI-powered research assistant that helps collect, organize, and synthesize information into clear, actionable insights. It combines summarization, semantic search, and an AI copilot to process documents, web pages, videos, and PDFs, turning long sources into concise notes and briefs. A unified workspace, browser extension, and project-based organization keep sources and highlights in one place. Users can ask questions of their sources, extract key points, and convert findings into shareable documents. With customizable workflows and collaboration features, Upword aims to speed up analysis while preserving accuracy and context. It’s designed for teams and individuals who need to move from research to results quickly.


Upword is an AI-powered research assistant that helps collect, organize, and synthesize information into clear, actionable insights. It combines summarization, semantic search, and an AI copilot to process documents, web pages, videos, and PDFs, turning long sources into concise notes and briefs. A unified workspace, browser extension, and project-based organization keep sources and highlights in one place. Users can ask questions of their sources, extract key points, and convert findings into shareable documents. With customizable workflows and collaboration features, Upword aims to speed up analysis while preserving accuracy and context. It’s designed for teams and individuals who need to move from research to results quickly.


Upword is an AI-powered research assistant that helps collect, organize, and synthesize information into clear, actionable insights. It combines summarization, semantic search, and an AI copilot to process documents, web pages, videos, and PDFs, turning long sources into concise notes and briefs. A unified workspace, browser extension, and project-based organization keep sources and highlights in one place. Users can ask questions of their sources, extract key points, and convert findings into shareable documents. With customizable workflows and collaboration features, Upword aims to speed up analysis while preserving accuracy and context. It’s designed for teams and individuals who need to move from research to results quickly.


Keywrds.ai is a keyword research and topic ideation platform that helps content teams uncover highly relevant, natural-language keywords and questions modeled on real search behavior. Starting from a single seed keyword, it generates hundreds of keyword ideas with estimated monthly search volume and keyword difficulty to guide targeting decisions. It also scrapes Google’s People Also Ask questions and can auto-generate multiple, factual answers tailored to what searchers want to see. The AI engine surfaces controversial, thought-provoking, and pain point–driven topics to build topical authority. Teams can turn insights into blog outlines and draft-ready Q&A, streamlining research-to-content workflows with credit-based usage.


Keywrds.ai is a keyword research and topic ideation platform that helps content teams uncover highly relevant, natural-language keywords and questions modeled on real search behavior. Starting from a single seed keyword, it generates hundreds of keyword ideas with estimated monthly search volume and keyword difficulty to guide targeting decisions. It also scrapes Google’s People Also Ask questions and can auto-generate multiple, factual answers tailored to what searchers want to see. The AI engine surfaces controversial, thought-provoking, and pain point–driven topics to build topical authority. Teams can turn insights into blog outlines and draft-ready Q&A, streamlining research-to-content workflows with credit-based usage.


Keywrds.ai is a keyword research and topic ideation platform that helps content teams uncover highly relevant, natural-language keywords and questions modeled on real search behavior. Starting from a single seed keyword, it generates hundreds of keyword ideas with estimated monthly search volume and keyword difficulty to guide targeting decisions. It also scrapes Google’s People Also Ask questions and can auto-generate multiple, factual answers tailored to what searchers want to see. The AI engine surfaces controversial, thought-provoking, and pain point–driven topics to build topical authority. Teams can turn insights into blog outlines and draft-ready Q&A, streamlining research-to-content workflows with credit-based usage.


Notably is a synthesis platform designed to help teams transform qualitative data into actionable insights quickly and efficiently. It leverages AI-powered tools to amplify the customer’s voice by automating time-consuming tasks like transcription, tagging, highlighting, and clustering research data. With customizable AI templates and an intelligent research assistant named Posty, Notably accelerates the user research process from data collection to insight generation. Teams can collaborate seamlessly on organizing notes, building workflows, and generating interactive insight collections, all while maintaining control over the analysis. The platform is built to support research rigor alongside the speed of AI across organizations of all sizes.


Notably is a synthesis platform designed to help teams transform qualitative data into actionable insights quickly and efficiently. It leverages AI-powered tools to amplify the customer’s voice by automating time-consuming tasks like transcription, tagging, highlighting, and clustering research data. With customizable AI templates and an intelligent research assistant named Posty, Notably accelerates the user research process from data collection to insight generation. Teams can collaborate seamlessly on organizing notes, building workflows, and generating interactive insight collections, all while maintaining control over the analysis. The platform is built to support research rigor alongside the speed of AI across organizations of all sizes.


Notably is a synthesis platform designed to help teams transform qualitative data into actionable insights quickly and efficiently. It leverages AI-powered tools to amplify the customer’s voice by automating time-consuming tasks like transcription, tagging, highlighting, and clustering research data. With customizable AI templates and an intelligent research assistant named Posty, Notably accelerates the user research process from data collection to insight generation. Teams can collaborate seamlessly on organizing notes, building workflows, and generating interactive insight collections, all while maintaining control over the analysis. The platform is built to support research rigor alongside the speed of AI across organizations of all sizes.


Powerdrill AI is an advanced, no-code data analysis platform that enables users—across business, academic, or technical domains—to upload datasets, ask natural-language questions, generate reports and visualizations, and extract actionable insights quickly. Built for speed and accessibility, the platform supports multiple file types (CSV, Excel, PDF, TSV), database connections and conversational interfaces, making it possible to move from raw data to insight without requiring data-science skills. According to its documentation, users can upload spreadsheets, merge datasets, remove duplicates, generate professional-grade reports, select visualisations, conduct exploratory data analysis and share insights with teams.


Powerdrill AI is an advanced, no-code data analysis platform that enables users—across business, academic, or technical domains—to upload datasets, ask natural-language questions, generate reports and visualizations, and extract actionable insights quickly. Built for speed and accessibility, the platform supports multiple file types (CSV, Excel, PDF, TSV), database connections and conversational interfaces, making it possible to move from raw data to insight without requiring data-science skills. According to its documentation, users can upload spreadsheets, merge datasets, remove duplicates, generate professional-grade reports, select visualisations, conduct exploratory data analysis and share insights with teams.


Powerdrill AI is an advanced, no-code data analysis platform that enables users—across business, academic, or technical domains—to upload datasets, ask natural-language questions, generate reports and visualizations, and extract actionable insights quickly. Built for speed and accessibility, the platform supports multiple file types (CSV, Excel, PDF, TSV), database connections and conversational interfaces, making it possible to move from raw data to insight without requiring data-science skills. According to its documentation, users can upload spreadsheets, merge datasets, remove duplicates, generate professional-grade reports, select visualisations, conduct exploratory data analysis and share insights with teams.


DocNexus.ai is an intelligent AI-powered platform that transforms how professionals read, analyze, and collaborate on research papers, reports, and technical documents. Designed for scientists, it combines deep document understanding with generative AI to summarize, extract insights, and connect knowledge across multiple sources. Its powerful AI engine helps users identify key findings, compare studies, and stay up to date with the latest research — all within a clean, intuitive interface. With contextual understanding and citation tracking, DocNexus turns static documents into interactive, searchable intelligence hubs. Whether you’re evaluating biotech startups, conducting due diligence, or exploring emerging technologies, DocNexus helps you move from information overload to actionable clarity.


DocNexus.ai is an intelligent AI-powered platform that transforms how professionals read, analyze, and collaborate on research papers, reports, and technical documents. Designed for scientists, it combines deep document understanding with generative AI to summarize, extract insights, and connect knowledge across multiple sources. Its powerful AI engine helps users identify key findings, compare studies, and stay up to date with the latest research — all within a clean, intuitive interface. With contextual understanding and citation tracking, DocNexus turns static documents into interactive, searchable intelligence hubs. Whether you’re evaluating biotech startups, conducting due diligence, or exploring emerging technologies, DocNexus helps you move from information overload to actionable clarity.


DocNexus.ai is an intelligent AI-powered platform that transforms how professionals read, analyze, and collaborate on research papers, reports, and technical documents. Designed for scientists, it combines deep document understanding with generative AI to summarize, extract insights, and connect knowledge across multiple sources. Its powerful AI engine helps users identify key findings, compare studies, and stay up to date with the latest research — all within a clean, intuitive interface. With contextual understanding and citation tracking, DocNexus turns static documents into interactive, searchable intelligence hubs. Whether you’re evaluating biotech startups, conducting due diligence, or exploring emerging technologies, DocNexus helps you move from information overload to actionable clarity.


Haystack is an open-source framework developed by deepset for building production-ready search and question-answering systems powered by language models. It enables developers to connect LLMs with structured and unstructured data sources, perform retrieval-augmented generation, and create semantic search pipelines. Haystack provides flexibility to integrate various retrievers, readers, and document stores like Elasticsearch, FAISS, and Pinecone. It’s widely used for enterprise document Q&A, chatbots, and knowledge management systems, helping teams deploy scalable, high-performance AI-powered search.


Haystack is an open-source framework developed by deepset for building production-ready search and question-answering systems powered by language models. It enables developers to connect LLMs with structured and unstructured data sources, perform retrieval-augmented generation, and create semantic search pipelines. Haystack provides flexibility to integrate various retrievers, readers, and document stores like Elasticsearch, FAISS, and Pinecone. It’s widely used for enterprise document Q&A, chatbots, and knowledge management systems, helping teams deploy scalable, high-performance AI-powered search.


Haystack is an open-source framework developed by deepset for building production-ready search and question-answering systems powered by language models. It enables developers to connect LLMs with structured and unstructured data sources, perform retrieval-augmented generation, and create semantic search pipelines. Haystack provides flexibility to integrate various retrievers, readers, and document stores like Elasticsearch, FAISS, and Pinecone. It’s widely used for enterprise document Q&A, chatbots, and knowledge management systems, helping teams deploy scalable, high-performance AI-powered search.


Mercor is a specialized platform connecting top-tier remote experts with AI-related projects and roles across various domains such as legal, investment banking, management consulting, software engineering, and academic research. It offers a curated marketplace where professionals with deep expertise can find freelance and contract opportunities with competitive pay and daily payouts. Mercor supports AI-driven productivity by matching skilled talent to complex projects, facilitating research collaborations, and advancing innovation across industries like finance, law, software, and medical research. The platform emphasizes high-quality talent acquisition to accelerate AI development and application worldwide.


Mercor is a specialized platform connecting top-tier remote experts with AI-related projects and roles across various domains such as legal, investment banking, management consulting, software engineering, and academic research. It offers a curated marketplace where professionals with deep expertise can find freelance and contract opportunities with competitive pay and daily payouts. Mercor supports AI-driven productivity by matching skilled talent to complex projects, facilitating research collaborations, and advancing innovation across industries like finance, law, software, and medical research. The platform emphasizes high-quality talent acquisition to accelerate AI development and application worldwide.


Mercor is a specialized platform connecting top-tier remote experts with AI-related projects and roles across various domains such as legal, investment banking, management consulting, software engineering, and academic research. It offers a curated marketplace where professionals with deep expertise can find freelance and contract opportunities with competitive pay and daily payouts. Mercor supports AI-driven productivity by matching skilled talent to complex projects, facilitating research collaborations, and advancing innovation across industries like finance, law, software, and medical research. The platform emphasizes high-quality talent acquisition to accelerate AI development and application worldwide.

Antz.ai is a data and AI solutions company helping organizations build AI agents and intelligence systems to adopt AI effectively across workflows. It specializes in AI strategy consulting, data engineering, applied AI, and process automation to boost efficiency, productivity, and data-driven decisions. The platform emphasizes three key elements: seamless data integration from diverse sources, superior data quality through synchronization and governance, and reliable AI models with ethical safeguards like bias detection and validation. Solutions include retail store optimization, sales analytics, mortgage processing automation, and more, delivering measurable results in weeks through standardized structures, real-time access, and continuous refinement.

Antz.ai is a data and AI solutions company helping organizations build AI agents and intelligence systems to adopt AI effectively across workflows. It specializes in AI strategy consulting, data engineering, applied AI, and process automation to boost efficiency, productivity, and data-driven decisions. The platform emphasizes three key elements: seamless data integration from diverse sources, superior data quality through synchronization and governance, and reliable AI models with ethical safeguards like bias detection and validation. Solutions include retail store optimization, sales analytics, mortgage processing automation, and more, delivering measurable results in weeks through standardized structures, real-time access, and continuous refinement.

Antz.ai is a data and AI solutions company helping organizations build AI agents and intelligence systems to adopt AI effectively across workflows. It specializes in AI strategy consulting, data engineering, applied AI, and process automation to boost efficiency, productivity, and data-driven decisions. The platform emphasizes three key elements: seamless data integration from diverse sources, superior data quality through synchronization and governance, and reliable AI models with ethical safeguards like bias detection and validation. Solutions include retail store optimization, sales analytics, mortgage processing automation, and more, delivering measurable results in weeks through standardized structures, real-time access, and continuous refinement.

Consumable AI is a cutting-edge platform harnessing AI agents to drive SEO and AEO growth through research-driven automation and optimization. It tackles modern search challenges like algorithm shifts, E-E-A-T signals, and content trust with tools such as Command Center for unified management, Search Query Intelligence, Unified Search Analytics, Technical Automation, and Content Optimization. Users connect sites easily to analyze performance, discover opportunities, implement strategies, and measure impact via intuitive dashboards and real-time insights. By creating relatable, audience-focused content that builds trust, it helps dominate rankings and attract qualified traffic without constant manual tweaks. Perfect for staying agile in evolving search landscapes.

Consumable AI is a cutting-edge platform harnessing AI agents to drive SEO and AEO growth through research-driven automation and optimization. It tackles modern search challenges like algorithm shifts, E-E-A-T signals, and content trust with tools such as Command Center for unified management, Search Query Intelligence, Unified Search Analytics, Technical Automation, and Content Optimization. Users connect sites easily to analyze performance, discover opportunities, implement strategies, and measure impact via intuitive dashboards and real-time insights. By creating relatable, audience-focused content that builds trust, it helps dominate rankings and attract qualified traffic without constant manual tweaks. Perfect for staying agile in evolving search landscapes.

Consumable AI is a cutting-edge platform harnessing AI agents to drive SEO and AEO growth through research-driven automation and optimization. It tackles modern search challenges like algorithm shifts, E-E-A-T signals, and content trust with tools such as Command Center for unified management, Search Query Intelligence, Unified Search Analytics, Technical Automation, and Content Optimization. Users connect sites easily to analyze performance, discover opportunities, implement strategies, and measure impact via intuitive dashboards and real-time insights. By creating relatable, audience-focused content that builds trust, it helps dominate rankings and attract qualified traffic without constant manual tweaks. Perfect for staying agile in evolving search landscapes.
This page was researched and written by the ATB Editorial Team. Our team researches each AI tool by reviewing its official website, testing features, exploring real use cases, and considering user feedback. Every page is fact-checked and regularly updated to ensure the information stays accurate, neutral, and useful for our readers.
If you have any suggestions or questions, email us at hello@aitoolbook.ai